......................................................
Τα σονέτα του Σέξπιρ αποθηκεύτηκαν σε... μορφή DNA
Έχουμε δει στο παρελθόν τους επιστήμονες να πειραματίζονται με το DNA
ως μέσο αποθήκευσης δεδομένων, ωστόσο πρόσφατα μία ομάδα Βρετανών
επιστημόνων αποφάσισαν να αποθηκεύσουν σε μορφή DNA ένα από τα
σημαντικότερα στοιχεία του πολιτισμού τους: Τα σονέτα του Σέξπιρ
Επιστήμονες από το Ευρωπαϊκό Ινστιτούτο Βιοπληροφορικής στο Ηνωμένο
Βασίλειο κατάφεραν να κωδικοποιήσουν 154 από τα σονέτα του Σαίξπηρ και
να τα αποθηκεύσουν σε μορφή DNA το οποίο χωράει 2,2 petabytes ανά
γραμμάριο.
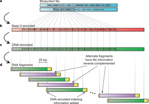
Οι πληροφορίες «γράφτηκαν» χρησιμοποιώντας τη γλώσσα των τεσσάρων
βάσεων του DNA (A, T, C και G) και προκειμένου να γραφτεί ένα αρχείο, τα
δυαδικά ψηφία (0 και 1) τα οποία θα αντιπροσώπευαν αυτές τις
πληροφορίες σε έναν σκληρό δίσκο μεταφράζονται σε κώδικα τον οποίο έχουν
ορίσει οι επιστήμονες, ενώ με τη χρήση μίας μηχανή σύνθεσης DNA παράγει
την αντίστοιχη αλληλουχία.
Ουσιαστικά πρόκειται για πολλαπλά αντίγραφα τμημάτων DNA και το κάθε
τμήμα έχει συγκεκριμένη θέση στην αλληλουχία, εξασφαλίζοντας ωστόσο ότι
σε περίπτωση που κάποια τμήματα χαθούν, τα στοιχεία δεν θα χαθούν μαζί
τους.
Για να διαβαστούν οι πληροφορίες που αποθηκεύονται στο DNA,
χρησιμοποιείται ο συμβατικός εξοπλισμός των εργαστηρίων μοριακής
βιολογίας.
Όπως εξηγούν οι ερευνητές αυτή η μέθοδος θα μπορούσε να προσφέρει
τελικά μια βιώσιμη εναλλακτική λύση για την αρχειοθέτηση των
πληροφοριών, ιδίως αν ληφθεί υπόψη υψηλής χωρητικότητας DNA και μεγάλη
διάρκεια ζωής, ωστόσο το κόστος της διαδικασίας αυτής την καθιστά
απαγορευτική για ευρύτερη χρήση.


Δεν υπάρχουν σχόλια:
Δημοσίευση σχολίου